由Aspencore主办的2020全球MCU技术与应用峰会于8月13日在上海龙之梦万丽酒店隆重举行,大会聚焦 MCU 技术与市场发展趋势,MCU领域众多知名公司技术专家齐聚现场,CMSemicon中微股份受邀出席共同就MCU应用...
公司 > 公司新闻
由Aspencore主办的2020全球MCU技术与应用峰会于8月13日在上海龙之梦万丽酒店隆重举行,大会聚焦 MCU 技术与市场发展趋势,MCU领域众多知名公司技术专家齐聚现场,CMSemicon中微股份受邀出席共同就MCU应用...
公司 > 公司新闻
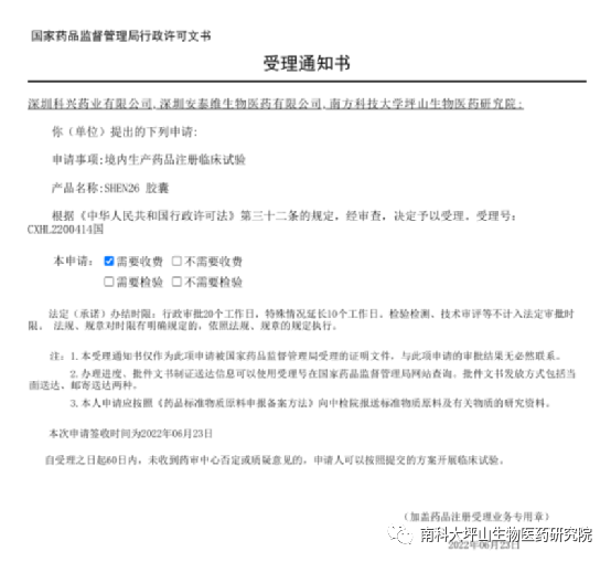
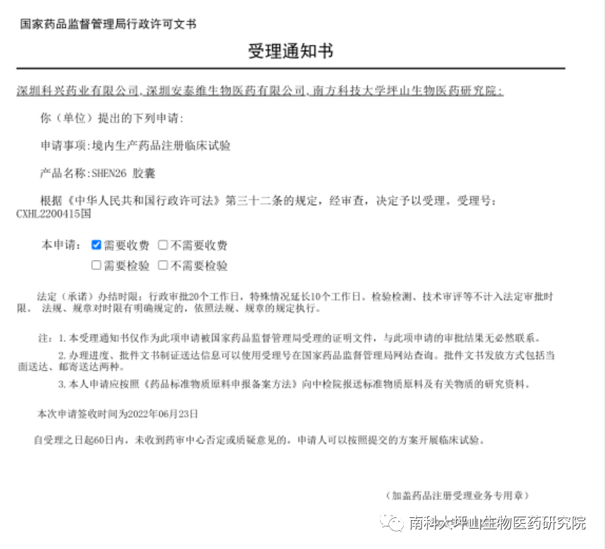
2022年6月23日,我院收到国家药品监督管理局签发的《受理通知书》,我院与深圳科兴药业有限公司、深圳安泰维生物医药公司合作开发的新冠小分子口服药SHEN26胶囊临床试验注册申请获得国家药品监督管理局受理。
一、《受理通知书》主要内容
受理号:CXHL2200414国和CXHL2200415国
根据《中华人民共和国行政许可法》第三十二条的规定,经审查,决定予以受理。
SHEN26是一款新型冠状病毒RNA聚合酶(RdRp)抑制剂,是由南方科技大学张绪穆教授和中山大学郭德银教授共同发现,可以通过抑制病毒核酸合成达到抗病毒效果。临床前研究结果显示:SHEN26在体内外都表现出显著的抗SARS-CoV-2作用,对新冠病毒及其变异株的抑制活性显著,同时药物作用机制明确,口服生物利用度好,在动物重复给药上安全性好,无致突变风险,无脱靶效应。



四、深圳安泰维生物医药有限公司简介